Skip to main content
Search terms
Search
Computer Science Department
Toggle navigation
About
Academics
Research
Scholarships
Opportunities
Faculty & Staff
Alumni
Internships
Contact
Giving
Prerequisites
Home
Academics
Undergraduate Program
Prerequisites
Programs of Study (checksheets)
2025-26
2024-25
2023-24
2020-21
2019-20
2017-18 and earlier
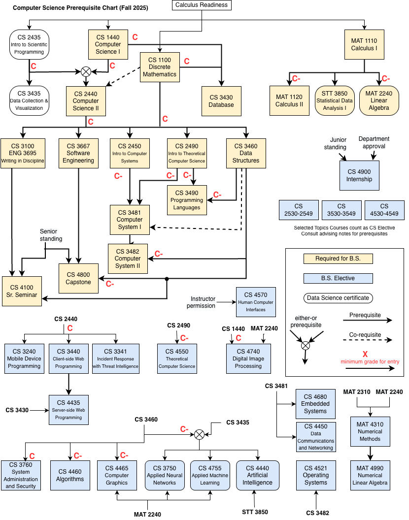
Printable Prerequisite Chart [
PDF
] [
PNG
]
(Pre-reqs follow the course, not the bulletin/program-of-study; so this applies for all students starting Fall 2025.)